Кораблик для заноса прикормки (своїми руками)

Тема в разделе 'Самоделки', создана пользователем Наливай, 27 фев 2013.

  1. rat

    rat Рыболов

    Сообщения:
    35
    Симпатии:
    0
    На счёт смолы. Была такая же трабла, писал о ней где-то раньше на форуме. Походу в смолу бодяжат пластификатор и обзывают всё это клеем эпоксидным. То что попадалось раньше было Смола ЕД-20, так вот она твёрдла наглухо. Та смола о которой я писал, там мулька то в чём, сложно промазать с дозировкой отвердителя, отмеривать пропорции 10 к 1-у трудно, чуть промазал и смола будет крошится, меньше влил отвердителя-может вообще не полимеризоваться.
    Как отжигать стеклоткань, не могу Вам дать совета, никогда не делал ничего подобного, слышал только что надо очень аккуратно делать.Если перепечь-посыпется( и дыма будет много, очень много). Варить-так на форуме писали. Я так понимаю опуская в кипяток(или не кипяток, прафин начинает плавиться около 50 градусов) ткань, парафин попросту всплывёт на поверхность, а потом его либо бумагой, либо тряпкой убирают и вытаскивают стеклоткань(технология как при изготовлении чернослива, там кстати тоже трабла в парафине).
    Я когда заказывал в инет магазине ткань, уточнил у продавца какая она, тот сказал что с ней проводить танцы с бубном не придётся.
    Что лучше использовать: стеклоткань или стекломат- зависит от вида работ. Скажу так, стеклоткань хорошо натягивается по поверхности, стекломат(вспомните обратную сторону флизелиновых обоев, или флизелиновую ленту, если память не подводит, стекломат и флизелин это одно и то же, мб с каким-либо коррекциями)- трудновато но можно, приходиться много подрезать на углах и неровностях.На заметку, толстая стеклоткань 200+г/мкв, плохо ведёт себя на углах(ровный прямой угол получить не удастся, проще потом отшкурить наждачкой с водой).
     

  2. Карполовище

    Карполовище гость Временно заблокирован

    На скільки мені відомо в 18в шуруповертах стоять 775 двигуни. Точних ттхї я не пам"ятаю, але прпацюють вони від 12в. Тобто меньший вольтаж- більше спохивання. Не дурно вони проплили всього 600м. Регуклятори також працюють ві мінімум до максимум. І якщо у вас максимум 7.4 в то скоро вони у вас задимлять. Напишіть точні параметри двигуна( на них є маркування). Тоді щось можна говорити. В мене наприклад також мотори від макіти стоять. І нічого - ганяє.
    По вашим фото у вас дуже тонка склотканина. Там де ви брали , вам мали сказати якої вона щільності. Справа не в смолі. Я клеїв 200( 200грам на 1 м. кв) так там товщина волокна в перепльоті десь коло 6мм однієї нитки. Надіюсь ви мене зрозуміли.У вас якщо 100 бюуде то добре. Зважте метер кв. і будете знати яка у вас тканина. Для більшого армування можна використовувати ще й скломат.

    Мені з склотканиною було набагато легше працювати. Комусь навпаки з скломатом. Але скломат використовував у місцях те пртрібна була більша жорсткість( тунелі, перемичка між бункерами, ручка).
     
  3. Olegatr

    Olegatr гость Временно заблокирован

    Стеклоткань взял на заводе, где работаю. Походу она не подходит для пропитки. Как писал "rat" она пропитана парафином и смола не может пропитать ее. У меня типа промышленная, а нужна для авто авиа и судостроения искать.
    По толщине 6мм ширина одной нитки???
    вот фото вс интернета 200 ка
     

    Вложения:

    • steklo200.jpg
      steklo200.jpg
      Размер файла:
      207,2 КБ
      Просмотров:
      369
  4. rat

    rat Рыболов

    Сообщения:
    35
    Симпатии:
    0
    Чоловік нібито написав...
    ДА, клей в длинной коробке. Скорее всего стеклоткань обычная (халява с работы на заводе)
    По фотографії абсолютно не видно скільки там слоів і товщину. Шкода що я вжк помалював і полакував корпус, був би пруф про прозорість слою.
    Справа не в смолі-можу вислати коробочку, для експериментів(не викинув тільки через то, що пластична, може куди згодиться).
    Формула 1:1, не завжди працює, тому що залежить від технології поклейки. Як приклад.
    Для того щоб прикинути скільки потрібно смоли
    M=S*N*Ro*Ms*1.5/(1-Ms)
    де
    М-кількість смоли з затверджувачем кг
    S-площа тканини мкв
    N-кількість слоів
    Ro-питома вага слоя г/мкв
    Ms- ваговий вміст смоли
    1,5 -поправочний коэфф на залишки на столі, інструментах, ємностях для замісу ітд

    ваговий вміст смоли при ручному формуванні для
    скловолокна 0,46
    вуглеволокна 0,55
    В мене на корпус в 3 слої 200-и тканини+палуба 1 слой, пішло 600+650 гр смоли в чистому виді. ДхШхВ 900х400х150

    Завтра замеряю толщину "нитки" и сечение квадрата того что у меня валяется
    У меня типа промышленная, а нужна для авто авиа и судостроения искать- не совсем верно, ту ткань покупают для обшивки судов, яхт и всего прочего. Человек с магазина мне ещё сертификаты предлагал на материалы, чтоб потом с реестрацией судна, проблем не было). Представте себе, что надо отжечь ткани, на небольшую, ну хотя бы 3-х местную лодку и не на 1 слой))), люди не хотят этим заморачиваться.

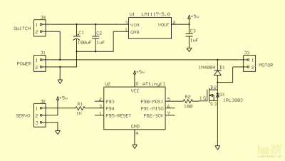
    Схема саморобного не реверсивного регулятора ходу для колекторного двигуна(китайці не далеко втекли)
    http://fishing-ua.com/data/attachments/146/146985-b1c4d57a6746a6e92c3a24a1cb369b76.jpg
    LM1117 5 вольтовий BEC(800ма), макс вх напруга по даташіт 7в(при 12 абсолютно нічого їй не буде, просто напруга падіння перемножена на струм споживання=тепло в атмосферу)
    Якщо використати low-drop L4941, то напруга до 30 В
    IRL3803 макс напруга 30 В, макс струм при температурі 25 гр -140А і при 100гр-98А. Як я писав: -что находится внутри Вашего, сказать не могу. В мене саморобний реверсивний регуль на 30В+, з номінальним струм 60А + ВЕС(20А).Водовиміщення дозволяє возити хоч відро Лі-польок, іонок, 2-4 свинцевих, ще десь припадає пилюкою воєнна лужна 80-ка ))). В планах, допиляти автомат для автоматичного підключення резервної батареї.
     

    Вложения:

    • 01.png
      01.png
      Размер файла:
      230 КБ
      Просмотров:
      352
  5. Olegatr

    Olegatr гость Временно заблокирован

    Сегодня выяснил, что ткань моя электроизоляционная и под пропитку не подходит. Буду искать другую.
    rat, Карполовище, Спасибо большое за разъяснения.

    Подскажите как наносить слоя ткани (технологию так сказать). Сразу все слои клеить или с промежутками времени? Как с углами - надо ли дополнительно усиливать? Валиком нужно прокатывать?
     
  6. rat

    rat Рыболов

    Сообщения:
    35
    Симпатии:
    0
    да какая там технология...
    пара резиновых рукавиц и кисточка.Валик конечно хорошо, но моя жаба криво оценила стоимось в 100+ грн и сказала: -ручками, ручками давай.
    ИМХО. Клеить всё за один раз. Тогда можно получить монолит. Эпоксидная смола, она ка бы прилипнет и к уже полимеризированной, но эффект уже будет не тот. Да и клеить с промежутками(24 часа время полной полимеризации), как-то напряжно.
    Усиливать, на Ваше усмотрение. Как вариант, можно перелопатить ветку форума, люди которые изготавливали катамаран, отписывались по данному поводу.Сам ничего не усиливал, ибо поклейка осуществлялась по шпону, наклеенного по шпангоутам.
    Взял полосу ткани с отпуском в 5 см по бокам, поклал на болван более-менее равномерно, кисточку в смолу и начиная с носа корпуса, начал наносить.Смола довольно быстро пропитывает ткань и прилипает к болвану.Время желатинизации(жизни смолы) около часа, так что не спеша(на один слой с перекурами ушло 10 мин), аккуратно наносим смолу, тщательно промакивая места где остались пузырьки воздуха.
    Поскольку это ткань, а не стекломат, и находиться всё это в жидком состоянии, можно перемащать, натякивать ткань, поправлять итд, руками в рукавицах(писали в инетах, что можно хоз мыло до смета ны развести и вымазать им руки, дать подсохнуть и так работать, но я что-то очканул, стекловолокно же ! и так потом руки чешутся).
    Сразу после нанесения 1-го слоя, кладём вторую полосу стеклоткани и руками(валика то нет), распрямляем по всей площади.Если поклали смолы в некоторых местах больше, ничего страшного, стеклотряпка второго слоя впитает в себя.Опять же, размазываем смолу по второму слою. Процесс повторяем столько же, сколько нужно слоёв положить.
    Не пытаётесь класть смолу кисточкой, как будто красите забор, пока ткань на вид белая, а не прозрачная, то ещё ничего, но только стала прозрачной...-кисточка повытаскивает волокна, наносите вертикально, как бы втыкивая кисточку в стеклоткань.Излишки смолы, можно аккуратно размазать той же кисточкой, только без лишнего усилия.

    а, и вот что, не надо разводить много смолы если планируете долго работать. Если надо много, то проще заготовить 2-3 посудины для замеса, влить туда смолы, а отвердитель держать на готове(уже отмерянный), потому что при большом количестве, смола может закипеть, особенно при высокой температуре окружаещей среды. У меня кипело 250 гр замешанной смолы уже через 5-7 мин, при температуре воздуха 28 град
     
  7. diver

    diver гость Временно заблокирован

    Буду стараться писать понятнее.Действительно я не знаю какие двигателя .Маркировки на них нет .Если 540 это длинна статора умноженая на 10 то наверное это он .Сколько жрут понятия не имею нужно наверное проверить амперметром.
    Регуляторы скорости со встроенным бэк (питание приемника).напряжение 4,8-7,4 вольта ток 320 А
    "Кома" аккумулятор LI-Po 5200мач 7,4 в .30с это ток разряда,тоесть 5,2А умноженое на 30с=156 ампер,это по идее номинальный ток который может отдавать аккумулятор без каких либо последствий .
    60с это ток при котором аккумулятор взрывается ну или умирает.
    Здыхает именно бортовой аккумулятор на кораблике
    Вес кораблика гдето 3 кг, грузить можно килограм 5.Точный вес не скажу,взвешу отпишусь.
    Подкинул 12 вольт аккумулятор Li-Io ,какая емкость не знаю,запустил на озере,покатался минут 10,короче по среди озера мой кораблик полностью здох, достал из воды поклацал тумблера регуляторов -вообще не подает признаков жизни .Вытянул разьем аккумулятора ,вставил назад-все засветилось запиликало,сначала грешил на плохой контакт на разьеме все проверил, подключил покрутил снова тоже самое ,скажите может срабатывает какая нибудь защита в регуляторах или в приемнике?

    скажите пожалуйста на каких страницах информация про матрицу из гипса
     
  8. rat

    rat Рыболов

    Сообщения:
    35
    Симпатии:
    0

    540/545 серия двигателей http://www.zip-2002.ru/?z=html&separ=98/
    мб я чего попутал, но длинна статора 50 мм если приплюсовать 4,5мм втулку, то для 540 и 545 размер одинаковый.
    отсюда же, если брать самый прожорливый 6В двигатель R540S-7517, то только на Х.Х. Ваша АКБ потухнет меньше чем за 2 часа.
    И это сам двигатель! , без дейвуда, винта, карданчика(без понятия как у Вас соединён вал двигателя с валом привода), ибо все промежуточные части имеют свой КПД.
    Следующее.
    R540S-6530 на Х.Х. потребляет около 0,8-0,9А, цепляем к нему винт NoName диаметром 38мм с шагом около 40мм(измерено штангеном и транспортиром) через дейвуд на подшипниках, забитый смазкой- 6В , 1А на Х.Х.
    Всё то же самое только с зануриванием винта в воду-ток 10А+, обороты дико падают(пока нет в наличии тахометра, но если так дальше пойдёт, придётся что-то запилить на скорую руку, либо оптичекский, либо електрический метод)
    Юзаем редуктор 3:1-ток Х.Х те же 1 А, обороты на валу заметно ниже, погружаем винт в воду-ток 2,8А, обороты по звуку те же, вода которая была в тестовой ёмкости(пластиковая тара от фасадной краски) уже не вся в ёмкости,а часть её на ногах и полу.
    БЕК, или BEC battery eliminator circuit- дословно схема, исключающая батарею, или же на понятном языке-стабилизатор питания аппы, сервомашинок и остальной лабуды(всё что подключается туда , куда у Вас подключён регуль, серва)кроме регуля(на самом деле регуль тоже питается от него, только силовые цепи напрямую от АКБ)
    Есть линейные и есть импульсные БЕК(UBEC). Некоторые регули имеют отсечку по питанию, дабы избежать полного разряда АКБ. Тоесть, оно пасёт напряжение батареи и при падении до определённого уровня, отключает питание(в хороших есть возможность выбора 2S,3S итд).
    вытянул разьем аккумулятора ,вставил назад-все засветилось запиликало(в заводской аппе вроде нет индикации работы или приёма сигнала)-значит не сдох, скорее всего таки отсечка по питанию
    Вес кораблика гдето 3 кг, грузить можно килограм 5.-пока курю ифу, но понадобятся размеры винта D(диаметр) и H(шаг), или Р(шаговое отношение).Выкурю, можно будет посчитать какой нужен момент на валу для данного винта и сколько понадобится мощности от двигателя, соответсвенно потребляемый ток.

    по памяти не скажу, но есть поиск
    От того что осталось в голове:
    Делаем болван, не важно из чего. Пенопласт, дерево, потолочка, да хоть из железяки на станке с ЧПУ.
    Доводим болван до идеальной формы.
    Наносим на него разделительный слой. Мастика для натирания полов, мыльный раствор, силикон в балончике, воск для обуви, или моно и помажорить и купить специальную мастику разделитель для постройки матриц.
    Лепим 6-10 слоёв смолы с стеклотканью(кол слоёв зависит от плотности ткани), оставляя по периметру полосу около 3-5 см(поттом пригодится)
    Нервно ждём не менее 24 часов
    Отвёрткой, линейкой, монтировкой выковыриваем болван
    Корку обрезаем по периметру от "кусючей" части ткани, но не в притык
    На этом как бы всё, но если корка будет не довольно прочной, да и работать с ней в том виде не совсем удобно, придётся закапарить ящик.
    Поместить корку в этот ящик и залить чем-либо по выступающие "крылья", над этим вопросом я ещё не задумывался.МБ гипс с наполнителем или монтажная пена в N раз(чтоб корку не деформировало)
    Корку из нутри доводим до блеска. При надобности шлифуем, шпатлюем, полируем и проводим остальные танцы с бубном, чтоб добится идеальной поверхности, которая прямым образом влияет на поверхность корпуса.
    А если упасть в крайность то можно и так
     
  9. dimatso

    dimatso гость Временно заблокирован

    Здравствуйте,хочу сделать кораблик,я понимаю что нужно 2 двигателя 540-550,2 дейдвуда,2винта,2 регулятора,приемник с передатчиком 4 канала 2.4ггц,сервопривод для открытия бункера,аккумулятор.Но я не понимаю как он будет поворачивать.
     
  10. rat

    rat Рыболов

    Сообщения:
    35
    Симпатии:
    0
    как танк
    Тоесть, 2 двигла с 1 скоростью-ровно
    левый 0,5 скорости, правый с 1-поворот влево
    левый-1, правый 0,5-поворот вправо
    левый ход назад, правый ход вперёд- разворот на месте влево
    левый ход вперёд, правый ход назад- разворот на месте вправо
    но всё зависит от аппаратуры как подключить и настроить